The geographical narrative: a realistic work of fiction that reveals pupils’ geographical awareness, at the intersection of French and geography
Karine Férol
〉Doctorante en didactique de la géographie
〉Université Paris Cité, LDAR
〉Article court 〉
Télécharger l'article. 06-2026 Férol
Mots-clés : Didactique de la géographie, élèves du secondaire, territoire
Abstract: Students and teachers often express reluctance or difficulty when it comes to writing a text in geography. This study examines this particular challenge and seeks to provide a pedagogical solution. It explores the use of narrative, drawing on tools from French language pedagogy: Can this approach through geographical narrative—in the sense of articulating a spatial experience—overcome the obstacles associated with writing in geography and help foster a fresh perspective on students’ sense of place?
Keywords: Teaching of geography, secondary school pupil, territory
Élèves et enseignants expriment souvent une réticence, une difficulté quant au fait de devoir rédiger un texte en géographie. Lors de la session 2024 du brevet des collèges, entre 15 et 20% des élèves de l’Académie de Versailles n’ont absolument rien écrit dans l’exercice de texte long (développement construit) attendu en géographie. La recherche menée questionne cette difficulté particulière et tente d’apporter une réponse didactique. Elle interroge le recours au récit, appuyé sur des outils issus de la didactique du français : ce passage par le récit géographique, au sens de mise en discours d’une expérience spatiale, peut-il lever les obstacles liés à l’écrit en géographie et contribuer à porter un regard renouvelé sur la géographicité des élèves ? Le récit consiste donc ici en une narration organisée (temporalité, acteurs, actions) permettant de structurer le propos géographique à partir des points fixes fournis par les documents, tandis que la fiction, en tant qu’invention contrôlée (ou feintise), produit des scènes, des causalités, des intentions et des possibles qui ne sont pas explicitement présents dans le corpus documentaire. La combinaison de ces deux éléments doit arriver à la production d’une « fiction réaliste » (Bruguière et Triquet, 2012). La recherche postule que le transfert d’outils issus de la didactique du français à la didactique de la géographie peut être un facteur facilitant pour structurer la narration et familiariser les élèves non seulement avec l’écrit géographique mais également avec les enjeux géographiques. Elle postule également que dans sa dimension fictionnelle, ce récit géographique donne accès au système de représentations des élèves, offrant ainsi des pistes pour lever les obstacles cognitifs à leur compréhension des enjeux géographiques.
Après avoir aborder la construction d’outils de structuration narrative adaptés à l’enseignement de la géographie, l’article propose d’explorer l’apport spécifique de la mise en fiction.
1. Transférer en géographie des outils de la didactique du français : une proximité disciplinaire
La linguistique a produit de nombreux outils pour analyser les récits. Parmi eux, deux ont retenu l’attention de Julie Maurice et moi-même dans nos travaux respectifs (la bande dessinée géographique et le récit géographique) : le schéma narratif élaboré par Paul Larivaille en 1974 (Adam, 2020) et le schéma actantiel développé par Algirdas Julien Greimas en 1966 (Adam, 1999). Le premier, qui permet d’identifier la structure d’un récit en cinq étapes, est utilisé par les enseignants de français pour aider à la mise en écriture. Les élèves sont donc familiarisés avec son utilisation. Le second permet quant à lui de comprendre les relations entretenues entre les différents actants du récit, entre eux et par rapport à la « quête » qui constitue le fil directeur du texte. Il révèle les enjeux de pouvoir entre les actants. Ces deux outils permettent donc d’aider les élèves à structurer leur texte et à prendre en compte les acteurs spatiaux dans leur réflexion. La « mise en fiction » apparaît donc au moment où l’élève attribue des intentions, hiérarchise des causes, invente des enchaînements, des scènes de débat ou de décision, tout en restant contraint par les données. La fiction est alors une opération de pensée qui doit mettre à l’épreuve des relations entre acteurs et espaces.
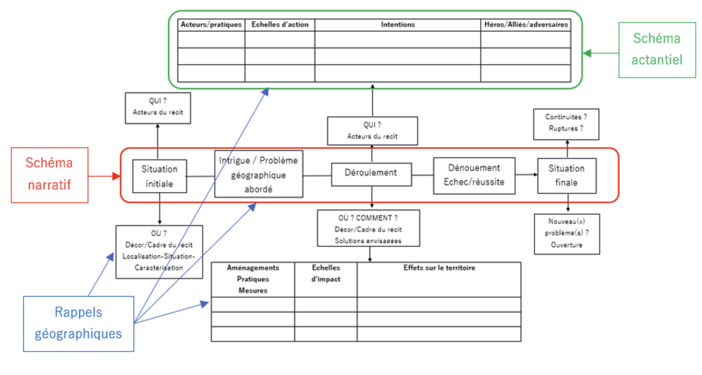
La recherche a d’abord consisté à didactiser ces outils pour la géographie et donc à attirer l’attention des élèves sur le raisonnement géographique et sur la place et le rôle de l’espace dans leur texte. Pour ce faire, les deux schémas ont été associés afin de fournir aux élèves un support unique de travail. Le nouvel outil ainsi produit a également été approfondi avec des références explicites aux questions géographiques à se poser tout au long de la construction de l’histoire (Figure1). La recherche utilisant les principes méthodologiques de la recherche orientée par la conception (Sanchez et Monod-Ansaldi, 2015), le schéma évolue selon les analyses afin de gagner en efficacité. Le schéma présenté dans la Figure 1 est la première version modélisée, celle utilisée par l’élève dont le récit est reproduit dans l’encadré 1.

Figure 1. Schéma « narractantiel »
A l’issue de l’étude de cas, les élèves utilisent ce schéma afin d’organiser les informations qu’ils mobiliseront dans leur récit. La production peut donc être qualifiée de « fiction réaliste », telle que définie par Bruguière et Triquet en 2012 (Cavaillé, 2016) : le corpus fournit les pointillés « réalistes » (données géographiques) de la ligne narrative et, pour relier ces points et donner du sens à l’ensemble, les élèves doivent combler les « vides » en faisant appel à leur imagination. Cependant, celle-ci reste contrainte par la réalité. Les élèves doivent donc réaliser une « synthèse de l’hétérogène. » (Ricoeur, 1983-1985) afin d’organiser des informations éparses en un tout cohérent. Les éléments imaginés pour créer ces liens sémantiques entre les divers éléments du récit révèlent alors beaucoup des valeurs et des représentations des élèves quant à l’espace. On touche ainsi à leur géographicité, entendue comme la relation qui relie fondamentalement tout individu à l’espace. L’expression de celle-ci permet d’évaluer la proximité et la distance que les élèves entretiennent avec certains types d’espace.
2. Le récit comme révélateur des représentations spatiales des élèves
La mise en récit a permis aux élèves de produire des textes moins désincarnés, consistant le plus souvent en une juxtaposition de propositions prélevées ça et là dans les documents, et ne révélant que fort peu de choses de leurs propres représentations de l’espace. Ce constat est fortement lié à la nécessité de produire des études de cas faisant la part belle aux acteurs spatiaux et non plus à des entités surplombantes (l’Etat, la population, etc.) agissant comme des forces inéluctables et donnant l’impression que tout est écrit d’avance, qu’il n’y avait pas d’autre issue possible que celle présentée. Jean-François Thémines qualifie l’espace produit par ce type de texte d’« espace du territoire officiel » (Thémines, 2016). Ici, la parole était donné à différents acteurs : maire, habitants, entreprises. Chaque acteur faisait part de ses besoins, de ses intentions quant à l’espace. Les élèves pouvaient donc percevoir les relations complémentaires ou contradictoires des ces acteurs et les mettre en lien dans le schéma actantiel.
Le texte présenté ci-dessous permet d’accéder à la manière dont l’élève a abordé l’espace étudié, la Creuse. Il a été produit dans le cadre d’un chapitre portant sur les espaces de faible densité en France, dans le programme de 3ème . L’élève disposait des documents de l’étude de cas et du schéma « narractantiel ».
Encadré 1 – Récit d’une élève de 3ème, chapitre « Les espaces de faible densité et leurs atouts » :
Laura, une mère de famille de 45 ans résidant à Bourganeuf, dans la Creuse, se trouve confrontée à un défi de taille : assurer sa mobilité quotidienne pour se rendre au travail et conduire ses trois enfants à l’école. Malheureusement, la ville ne dispose ni de bus ni de pistes cyclables, ce qui rend les déplacements difficiles pour la plupart des habitants, y compris Laura. Face à cette situation, le maire a proposé de créer une association pour collecter des fonds et trouver des solutions. Cependant, certains habitants âgés de la ville ont exprimé leur opposition, craignant que ces changements ne perturbent leur tranquillité.
Laura se retrouve donc dans une position délicate, cherchant à régler ses besoins de transport pour elle et sa famille tout en préservant la tranquillité des personnes âgées. Elle cherche donc à trouver un compromis en organisant des réunions de quartier pour discuter des préoccupations de chacun et proposer des solutions qui tiennent compte des besoins de tous.
Finalement, Laura et les résidents de Bourganeuf sont parvenus à trouver des solutions grâce à la mise en place de nouveaux transports silencieux et écologiques.
Dans ce texte, on peut relever que l’élève a compris que les mobilités constituaient un enjeu géographique de ces espaces mais on constate également que cette question a été replacée dans un contexte urbain comme le révèlent les expressions « ville », « pistes cyclables », « quartier ». Elle perçoit bien que certains habitants veulent préserver leur tranquillité, ce qui apparaissait comme un des atouts de ces espaces de faible densité. Elle a donc complété les « creux » laissés par les documents avec ses propres références. On comprend alors que cette élève s’est appuyée sur un espace qu’elle connaît et maîtrise, un espace avec lequel elle entretient une proximité, c’est-à-dire le milieu urbain, pour accéder à un espace qui lui est moins familier, voire inconnu, celui du monde rural, et notamment des faibles densités. Elle a projeté sur ce dernier des solutions viables dans le premier : le recours à des modes de transport collectif durable. C’est donc parce qu’il y a fictionnalisation que la proximité/distance se dévoile. La projection de l’univers urbain sur la Creuse n’est pas un simple « hors-sujet » : elle constitue un indice de cette mise en fiction. L’élève a fabriqué un monde narratif « plausible » pour elle, ce qui rend observable la proximité avec l’urbain et la distance avec le rural. On accède ainsi à une partie de sa géographicité.
Le passage par le récit permet donc d’accéder, au moins en partie, aux obstacles cognitifs liés aux représentations. Dans cette expression plus libre, sans être complètement fictionnelle, l’élève révèle ses valeurs, ses références spatiales. Il s’implique davantage dans le monde qu’il décrit, ce qui peut se voir avec l’utilisation des modalisateurs « malheureusement », « défi de taille », etc. Elle se projette dans une recherche de solution qui révèle quel type de citoyenneté elle a intégré. Ici, la démocratie participative, le consensus sont manifestement le prisme par lequel cette élève pense pouvoir résoudre le problème des mobilités.
Le passage par une mise en fiction contrainte produit ainsi un double effet didactique et méthodologique. Didactiquement, il autorise l’élève à articuler documents et raisonnement en construisant une intrigue qui rend les interactions spatiales intelligibles. Méthodologiquement, il donne accès aux représentations du monde, aux géographicités des élèves. Il permet d’évaluer la plus ou moins grande distance/proximité entretenue par les élèves avec les espaces étudiés et ainsi de proposer des remédiations leur permettant de surmonter certains obstacles cognitifs à la compréhension géographique de ces territoires. Le récit peut ainsi être considéré comme un moyen de travailler l’altérité avec les élèves, altérité aux autres mais également aux lieux. Il alterne les passages narratifs avec des passages plus descriptifs ou explicatifs. Surtout, il donne à voir toute la complexité des questions géographiques et ouvre des possibles. L’agentivité des habitants est révélée et l’issue n’est plus écrite d’avance comme le laissait penser les « espaces du territoire officiel » largement représentés dans les manuels scolaires. La fiction fonctionne alors comme un révélateur de proximités/distances aux espaces et aux altérités et comme une méthode pour analyser une géographicité en acte.
Références bibliographiques :
Adam J.-M., 1999. Le récit, Paris, PUF
Adam J.-M., 2020. La linguistique textuelle. Introduction à l’analyse textuelle des discours, Paris, Armand Colin
Bruguière, C., Triquet, E., 2012, « Des albums de fiction réaliste pour problématiser le monde vivant », Repères, n° 45, p. 201-223
Cavaillé F., 2016. « Que peut la fiction pour la géographie ? Les apports de la littérature de jeunesse dans les apprentissages », Annales de Géographie 2016/3, n°709-710, p. 246-271
Ricoeur P., 1983-1985. Temps et récit, Paris, Le Seuil
Sanchez E. et Monod-Ansaldi R., 2015. « Recherche collaborative orientée par la conception », Éducation et didactique, n°9-2, p. 73-94
Thémines J.-F., 2016. « La géographie du collège à l’épreuve des récits », EchoGéo [En ligne], URL: http://journals.openedition.org/ echogeo/14651, consulté le 18 avril 2023

